专注美国前30院校规划与申请
400 - 686 - 9991
官方客服
迈阿密大学申请条件都有哪些呢?
对于很多想要前往美国留学的朋友而言,迈阿密大学申请条件都有哪些呢?想必是很多求学家长及同学都十分关注的话题,今天就让托普仕留学小编为大家揭开这个谜团吧。 ...
2019-09-30免费咨询
纽约州立大学宾汉姆顿分校好不好?
随着我们前往纽约州立大学的内地人数越来越多,如何选择学院及专业也成为了大家讨论的话题之一,那么纽约州立大学宾汉姆顿分校好不好?下面就让我们详细的了解一下吧。 ...
美国奥本大学好不好?
美国是很多求学朋友都十分向往的地方,但是如选择院校就成为了大家关心的焦点问题,今天托普仕留学小编对于美国奥本大学好不好?这个问题做出了以下的介绍。希望对您有所帮助。 ...
杜克大学排名情况如何呢?
杜克大学有着悠久的历史和完善的教育体制,同时也吸引了很内地学者的前往,那么杜克大学排名情况如何呢?今天托普仕留学小编就为大家介绍一下吧,希望对您有所帮助。 ...
纽约大学阿布扎比分校好不好?
随着越来越多人到美国留学,相关的留学院校也越来越多,那么约大学阿布扎比分校好不好?下面就让我们一起了解一下吧,希望对您美国留学有所帮助。 ...
科罗拉多州立大学好不好?
当人们说起美国留学的时候,很多人第一个想到的就是科罗拉多州立大学了,该院校在美国的名气也是十分高的,同时吸引了很多内地学子前往。那么科罗拉多州立大学好不好?今天就让我们好好的了解一下吧。 ...
伊利诺伊大学芝加哥分校好不好?
伊利诺伊大学芝加哥分校每年吸引了很多内地学者的前往。那么伊利诺伊大学芝加哥分校好不好?今天托普仕留学小编就为大家详细的介绍一下吧。 ...
美国路易斯安那州立大学好不好?
路易斯安那州立大学是美国所有院校中内心求学者前往最多的之一,所以人们对于院校的情况尤为的关注,那么国路易斯安那州立大学好不好?下面就让我们详细的了解一下吧。 ...
弗吉尼亚理工大学好不好?
弗吉尼亚理工大学是美国重点院校之一,从那里走出了很多伟大的教育家,同时也吸引了众多内地学者前往。那么弗吉尼亚理工大学好不好?下面就让我们来详细的了解一下吧。 ...
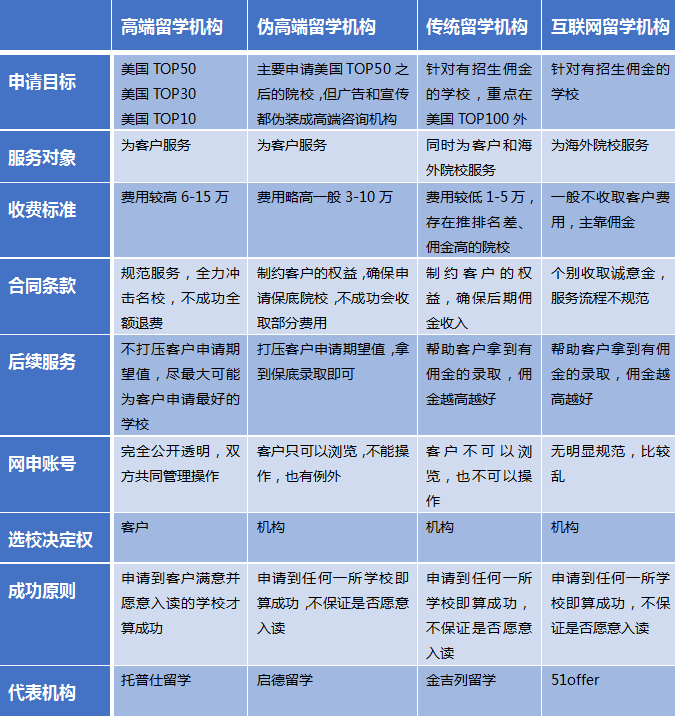
留学需要中介吗?
留学需要中介吗?数据显示全球80%的拔尖学生竞争美国知名大学20%的国际留学生录取名额。而申请北美的,85%以上找了留学中介机构,这似乎跟是否学霸无关,因为北大清华这样的名校的学生也有不少使用留学中介...
2019-09-29免费咨询
最近更新页面
便捷入口